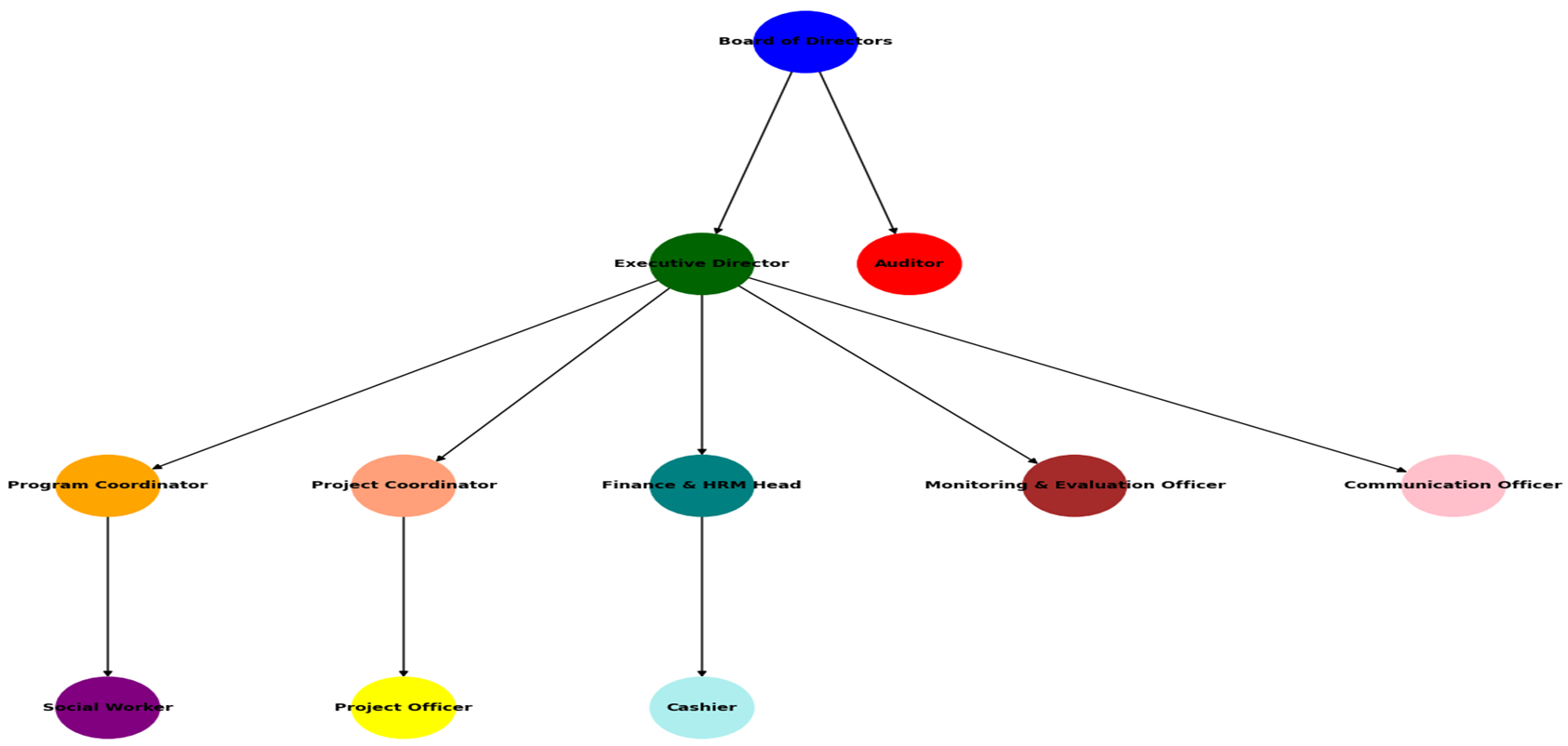
Organizational Structure

Truce Integrated Development Organization Governance Body Role and Responsibility

Truce Integrated Development Organization (TIDO), a civil society organization in Ethiopia working with women, youth, internally displaced persons (IDPs), and environmental issues, while also generating income through projects like school establishment, dairy farming, and printing/publication services.

Organizational Structure

1. Executive Director (ED)

Accountable to:

  • Board of Directors → for overall organizational performance, compliance, and strategic direction.
  • Donors & Government Authorities (CSO Authority of Ethiopia) → for legal compliance, reporting, and use of funds.

Over all Responsibilities

  • Lead organizational strategy and oversee all programs/projects.
  • Represent TIDO in external forums, donor meetings, and government relations.
  • Ensure compliance with Ethiopian civil society laws and donor requirements.
  • Supervise senior management (Program Coordinator, project coordinator, Finance & HR Head, etc.).
  • Approve budgets, policies, and strategic plans.
  • Report to the Board of Directors on organizational performance.
  • Provide overall leadership, strategic direction, and representation of TIDO, ensuring that programs and projects align with the organization’s mission and comply with civil society regulations in Ethiopia.

2. Auditor

Accountable to Board Director and have the following overall responsibility:

  • Conduct regular internal audits of financial records and project accounts.
  • Verify compliance with Ethiopian civil society financial laws.
  • Assess risks and recommend corrective measures.
  • Prepare audit reports for the Board and donors.
  • Ensure income-generating projects maintain transparent financial practices.
  • Provide independent oversight of financial systems and ensure transparency, accountability, and compliance with donor and government requirements.

3. Finance and Human Resource Management (HRM) Head

Accountable to Executive Director and have the following overall responsibility:

  • Develop and manage organizational budgets.
  • Oversee accounting, payroll, and financial reporting.
  • Ensure compliance with Ethiopian financial regulations and donor requirements.
  • Manage HR policies, recruitment, staff development, and performance evaluation.
  • Support income-generating projects with financial planning (school fees, dairy sales, printing revenues).
  • Advise the Executive director D and Board on financial and HR risks.
  • Ensure sound financial management and effective human resource practices to support TIDO’s mission and sustainability.

4. Program Coordinator overall role and responsibility

Accountable to Executive Director and have the following overall responsibility:

  • Design & Alignment: Develops and oversees integrated programs that combine social impact (supporting women, youth, IDPs, environment) with organizations program and income-generating designed
  • Partnerships & Networking: Builds relationships with donors, government agencies, membership and other civil society actors to secure funding and policy support.
  • Monitoring & Evaluation (M&E): Ensures programs meet objectives, tracks outcomes and reports to stakeholders.
  • Capacity Building: Provides training and technical support to project teams and community groups.
  • Strategic Vision: Ensures that all projects contribute to TIDO’s broader mission of empowerment and sustainable development.

5. Project Coordinator

Accountable to Executive Director and have the following overall responsibility:

  • Project Planning & Execution: Manages specific projects under the program umbrella including organization program and income generation projects.
  • Resource Management: Oversees budgets, procurement, and logistics for each project.
  • Team Coordination: Supervises project staff, volunteers, and community participants to ensure smooth implementation for overall organization project and also income generation project.
  • Reporting: Prepares progress reports for the ED, program coordinator and donors, highlighting milestones and challenges.
  • Problem-Solving: Addresses day-to-day operational issues including over all organization project and also income generation project.

6. Monitoring and Evaluation (M&E) Officer

Accountable to Executive Director and have the following overall responsibility:

  • Develop M&E frameworks and tools for all projects.
  • Collect, analyze, and report data on project activities.
  • Conduct baseline, midline, and endline evaluations.
  • Ensure donor reporting requirements are met with evidence-based data.
  • Provide feedback to program and project coordinators for improvement.
  • Document lessons learned and best practices for organizational growth.
  • Ensures accountability and learning by tracking project performance, outcomes, and impact.

7. Project Officer Role

Accountable to Project Coordinator and have the following overall responsibility:

  • Activity Delivery: Executes specific tasks within projects (like teaching in the school, managing printing machines, supervising dairy farm workers).
  • Community Engagement: Works directly with women, youth, and IDPs to ensure their participation and benefit from the projects.
  • Data Collection: Gathers field-level information for monitoring and evaluation (attendance records, production outputs, environmental impact).
  • Support Services: Provides technical or administrative support (training sessions, awareness campaigns, documentation).
  • Feedback Loop: Reports grassroots challenges and successes to the project coordinator for adjustments.

8. Cashier

Accountable to Finance and Human Resource Head and have the following overall responsibility:

  • Handle cash receipts and payments (school fees, dairy sales, printing services).
  • Maintain cashbooks, receipts, and vouchers.
  • Deposit funds into organizational bank accounts.
  • Support Finance Head in monthly reconciliations.
  • Ensure compliance with financial policies and donor requirements.
  • Provide daily/weekly cash reports to Finance & HRM Head.
  • Manages day-to-day financial transactions and ensures accurate record-keeping for organizational and project activities.

9. Social Worker

Accountable to Program Coordinator and have the following overall responsibility:

  • Conduct community outreach and mobilization.
  • Provide psychosocial support to IDPs, women, and youth.
  • Facilitate training and awareness programs (livelihoods, education, environmental protection).
  • Identify vulnerable beneficiaries and ensure inclusion in projects.
  • Document case studies and success stories for reporting.
  • Work closely with project officers to ensure community needs are met.
  • Acts as a direct link between the organization and the community, ensuring vulnerable groups (women, youth, IDPs) are supported and empowered.

10. Communication Officer

Accountable to Executive Director and have the following overall responsibility:

  • Develop communication strategies to promote TIDO’s mission and projects.
  • Manage social media, website, and publications.
  • Prepare press releases, newsletters, and donor updates.
  • Document and share success stories from women, youth, and IDP projects.
  • Ensure visibility of income-generating projects.
  • Strengthen relationships with media, donors, and stakeholders.
  • Manages internal and external communication, branding, and visibility of the organization and its projects.